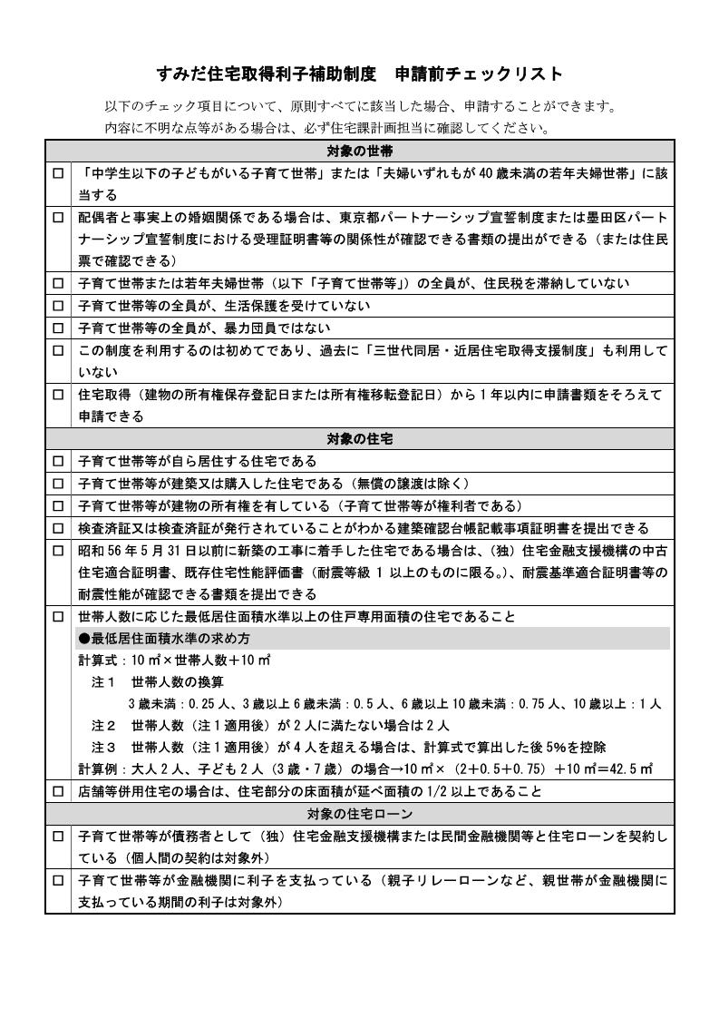
【💁♀️📣最大50万円‼️住宅ローンの利子補助制度受付中‼️】
墨田区内の住宅を取得した子育て世帯と若年夫婦世帯に、住宅ローンの利子補助をします✨
申請は郵送でも受け付けています📮
詳しくは区のホームページをご覧ください🎵
www.city.sumida.lg.jp/kurash..
墨田区内の住宅を取得した子育て世帯と若年夫婦世帯に、住宅ローンの利子補助をします✨
申請は郵送でも受け付けています📮
詳しくは区のホームページをご覧ください🎵
www.city.sumida.lg.jp/kurash..
0
2
11
('24/03/16 07:32 時点)