行政からの情報
役所、行政からのお知らせ
【宮城野消防署 イベント情報!】 宮城野消防署では「住宅用火災警報器・感震ブレーカー啓発イベント」をケーズデンキ仙台港店で行います。皆さんに火災予防に興味を持っていただくため、はしご車搭乗体験やけむり体験など、盛りだくさんの内容でお持ちしています。
2025/09/11(木)
【宮城野消防署イベント情報!】宮城野消防署では「住宅用火災警報器・感震ブレーカー啓発イベント」をケーズデンキ仙台港店で行います。皆さんに火災予防に興味を持っていただくため、はしご車搭乗体験やけむり体験..
続きを読む
【✨OMO物産展「知って!買って!未来を育てる!みやぎのごちそう発見プロジェクト」🍷🍽✨】新宿駅西口広場..
2025/09/10(水)
【✨OMO物産展「知って!買って!未来を育てる!みやぎのごちそう発見プロジェクト」🍷🍽✨】新宿駅西口広場イベントコーナーで、オンライン(EC)とオフライン(体験)を融合した販売手法である「OMO物産展..
続きを読む
【警察庁】人身取引の被害に気付いたら
2025/09/10(水)
人身取引(性的サービスや労働の強要等)の被害者が助けを求めてきたり、被害者らしい人がいたら、最寄りの警察署等に連絡してください。【警察の人身取引対策】https://www.npa.go.jp/bur..
続きを読む
【警察庁】大麻乱用防止動画「♯大麻は所持も使用も犯罪」SNSver.
2025/09/09(火)
大麻事犯の検挙人員は、令和6年は、6,078人と6,000人を超える高い水準にある中、特に20代以下の若年層の検挙が全体の7割を越えるなど、若年層を中心とした大麻の乱用拡大が問題となっています。警察庁..
続きを読む
仙台まちづくり若者ラボ第3回ワークショップが9月5日に開催されました!▼当日の様子をご紹介▼前半はグル..
2025/09/09(火)
仙台まちづくり若者ラボ第3回ワークショップが9月5日に開催されました!▼当日の様子をご紹介▼前半はグループごとの話し合い!過去2回のワークショップやフィールドワークの振り返りを行いました後半は今後の活..
続きを読む
<平大臣会見>9/9冒頭発言は無し。質疑応答をしました。動画https://digital.go.jp/speech/minister-250909-01…
続きを読む
#児童福祉文化財こども家庭審議会では、こどもたちに読んでほしい本、観てほしい舞台作品や映像・メディア等作品の推薦を行っています。多くのこどもたちを笑顔にし、心に残る作品について、制作者様からの申請を受..
続きを読む
Repostbiha291010withlet.repost••••••🟦意外と幅が狭くてちょっと立つの怖かった🧍♀️.シャッターthanksden0_0sanさん#宮城#七ヶ浜#おはじきアート#おは..
続きを読む
【せんだい若手勉強会通信Vol.2更新!】#仙台河川国道事務所の若手職員で自発的に立案・行動し、業務や事業について学び、スキルアップを目指す若手勉強会を実施しています。「Vol.2地盤改良におけるIC..
続きを読む
【はしご車で夜間訓練を実施しました!】 夜間ならではの視界の悪さや限られた照明の中で、正確かつ迅速な動きを確認し、昼間とは違った課題に対応する力を養いました。今後も継続して昼夜を問わず訓練を重ね、安全安心な街づくりに全力を尽くしていきます。
2025/09/08(月)
【はしご車で夜間訓練を実施しました!】夜間ならではの視界の悪さや限られた照明の中で、正確かつ迅速な動きを確認し、昼間とは違った課題に対応する力を養いました。今後も継続して昼夜を問わず訓練を重ね、安全安..
続きを読む
\犯人からの電話は最初にブロック!/#ニセ警察詐欺の多くは国際電話番号が使われています。スマホは詐欺対策アプリ・固定電話は国際電話利用休止の手続をして、ニセ警察官と話をする前にブロックしましょう!詳し..
続きを読む
\複合施設の運営×イベントで集客!/【センダイシゴト大学9月ゲスト紹介②】📍仙台reborn株式会社(仙台市)温泉・食・農の複合施設「アクアイグニス仙台」を運営!地元食材を使った飲食店やマルシェに加え..
続きを読む
来年度予算概算要求の会見②。重点事項として、ひとり親家庭への支援強化や若年世代に関する政策の推進の他、自営業や農家の方々、パート、フリーランスの方々らへの「こどもが1歳になるまで国民年金保険料免除」を..
続きを読む
【報道発表】(R7.9.5)令和7年夏の記録的な高温と7月の少雨の特徴およびその要因等について、本日開催した異常気象分析検討会で見解をとりまとめました。#いのちとくらしをまもる防災減災https://..
続きを読む
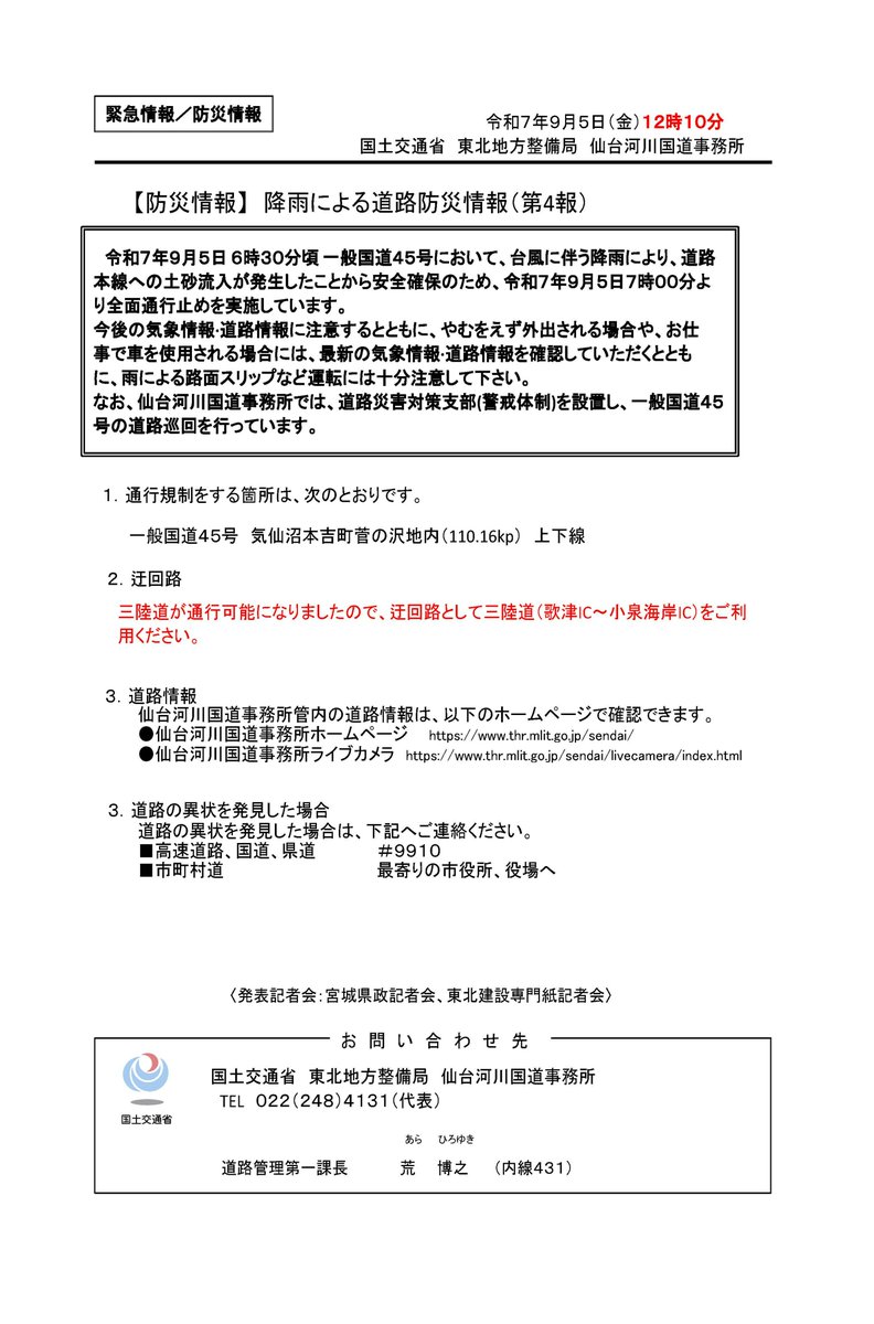
#道路情報 / #迂回路 日時:9月5日 12時10分(頃) 三陸道が通行可能になりましたので、迂回路として三陸道(上下)歌津IC~小泉海岸ICをご利用ください。 ※情報発信後に現地状況が変化する場合がありますので、ご了承ください。
2025/09/05(金)
#道路情報/#迂回路日時:9月5日12時10分(頃)三陸道が通行可能になりましたので、迂回路として三陸道(上下)歌津IC~小泉海岸ICをご利用ください。※情報発信後に現地状況が変化する場合がありますの..
続きを読む
<平大臣会見>9/5 冒頭、デジタル庁設立4年間の活動報告について発言。 その後、質疑応答をしました。 動画 https://digital.go.jp/speech/minister-250905-01…
2025/09/05(金)
<平大臣会見>9/5冒頭、デジタル庁設立4年間の活動報告について発言。その後、質疑応答をしました。動画https://digital.go.jp/speech/minister-25090..
続きを読む
【事業主の皆さまへ】#オンライン事業所年金情報サービスを利用すると、毎月の社会保険料額が納入告知書等よりも早くオンラインで確認できます。ぜひこの機会にご利用ください。利用方法は動画をご覧ください。ht..
続きを読む
【泉消防団階子乗り隊演技披露!】 泉消防団階子(はしご)乗り隊が、地元の一大イベント「泉区民ふるさとまつり」にて磨き上げた技を披露し、大きな拍手と歓声をいただきました! 今後も各種イベントで演技を行いますので、ご声援よろしくお願いします!
2025/09/04(木)
【泉消防団階子乗り隊演技披露!】泉消防団階子(はしご)乗り隊が、地元の一大イベント「泉区民ふるさとまつり」にて磨き上げた技を披露し、大きな拍手と歓声をいただきました!今後も各種イベントで演技を行います..
続きを読む
三原大臣が来年度予算の概算要求について会見①。新たに、「性と健康の管理や妊娠・出産の希望の実現」を政策の主要テーマとし、抜本強化を表明。プレコンの推進や思春期健康相談、不妊治療等のアクセス支援や卵子凍..
続きを読む
9/1より、今年の「水風景作品コンテスト」に応募いただいた全作品を、仙台市太白区にあるララガーデン長町の2階エレベーター脇にて展示しております!様々な視点から“水”を捉えた個性的で魅力的な絵てがみや写..
続きを読む