本日は私の所属する危機管理対策特別委員会が開かれました。
私からはここ数年大幅に増加している自転車盗難における防止策について、江戸川区などの近隣自治体の取り組みを参考した実施策を提案させていただきました。
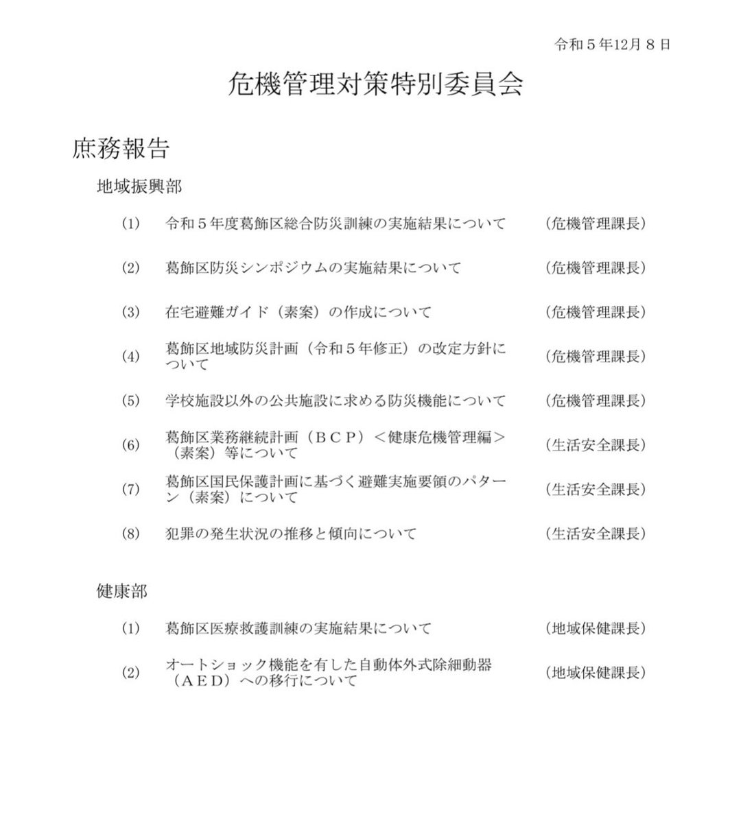
他、オートショック機能を搭載したAEDへの移行などの庶務報告がありました。
私からはここ数年大幅に増加している自転車盗難における防止策について、江戸川区などの近隣自治体の取り組みを参考した実施策を提案させていただきました。
他、オートショック機能を搭載したAEDへの移行などの庶務報告がありました。
0
0
9
('23/12/09 19:00 時点)
