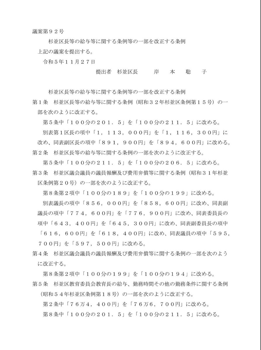
なお、本日は区長等特別職(議員含む)の給与アップの条例案も審議。
私達自民党は、報酬審議会の答申に基づく条例提案を理由に賛成しましたが、自民党・公明以外の皆さんの反対多数で否決。…
私達自民党は、報酬審議会の答申に基づく条例提案を理由に賛成しましたが、自民党・公明以外の皆さんの反対多数で否決。…
1
8
49
('23/11/30 13:00 時点)
わたなべ友貴(区議会)
2023/11/30(木) 13:00